Sobre MCIC
Organograma
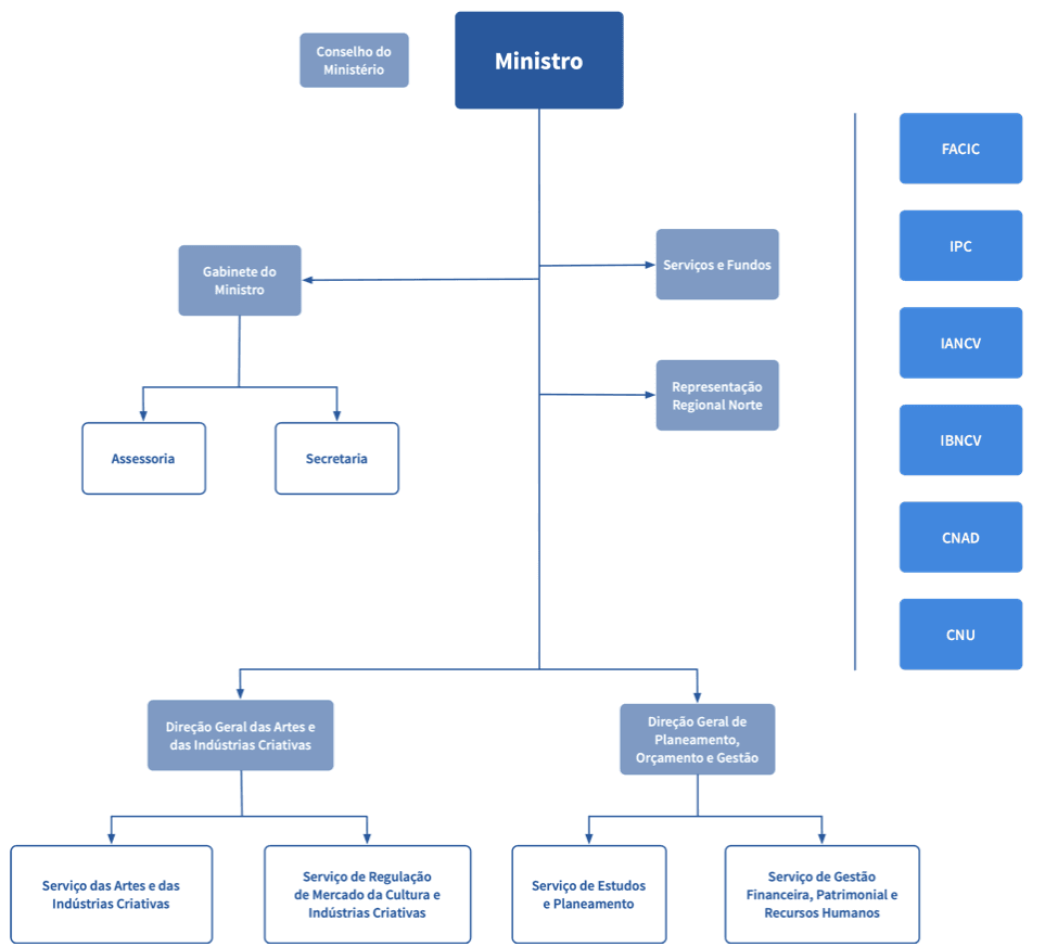
Estrutura organizacional do Ministério da Cultura e das Indústrias Criativas.
Estrutura Organizacional
Representação gráfica da organização do MCIC.

Sobre MCIC
Estrutura organizacional do Ministério da Cultura e das Indústrias Criativas.
Representação gráfica da organização do MCIC.
